In this special episode on Oral Health our host, Dr. Neil Skolnik will discuss the bidirectional relationship between oral health and diabetes with Dr. Wenche Borgnakke. This special episode is supported by an independent educational grant from Haleon. Presented by: Neil Skolnik, M.D., Professor of Family and Community Medicine, Sidney Kimmel Medical College, Thomas Jefferson […]
Read MoreMonth: May 2025
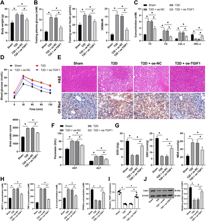
Mechanism of TGIF1 on glycolipid metabolism disorders in mice with type 2 diabetes
Introduction Diabetes is mainly composed of type 2 diabetes (T2D) (90%), pathologically characterized by insulin resistance and beta cell dysfunction, which leads to insulin release and abnormal blood glucose levels, triggering inflammation and endothelial dysfunction, and damaging the vasculature of the kidneys, eyes, heart, and nerves.1 2 Currently, oral hypoglycemic agents are the main treatment […]
Read MoreCommon Household Plastics Linked to Cardiovascular Disease, Death
Share on PinterestNew research linked microplastics found in common household products to a higher risk of cardiovascular disease and death. Carlo Franco/Getty Images A new study says plastics found in common household products can increase the risk of cardiovascular disease in people ages 55 to 64. Previous research has indicated that phthalates used in plastic […]
Read MoreDiabetes Core Update August 2024
Diabetes Core Update is a monthly podcast that presents and discusses the latest clinically relevant articles from the American Diabetes Association’s four science and medical journals – Diabetes, Diabetes Care, Clinical Diabetes, and Diabetes Spectrum. Each episode is approximately 25 minutes long and presents 5-6 recently published articles from ADA journals. Intended for practicing physicians […]
Read MoreAssociation between use of sodium-glucose co-transporter-2 inhibitor and the risk of incident dementia: a population-based cohort study
Discussion In our large population-based retrospective cohort study of patients with type 2 diabetes, 40 years of age and older, we observed fewer events of incident dementia among SGLT-2i users compared with DPP-4i users; however, there was no statistical significant association between the risk of dementia and SGLT-2i use compared with DPP-4i use among people […]
Read MoreMany Young Women Have Untreated Perimenopause. These Are the Signs
Share on PinterestA new study reports many females ages 30 to 35 may have untreated perimenopausal symptoms. JulPo/Getty Images Perimenopause occurs in the years before menopause begins. This transitional phase is often marked by hormonal changes like a drop in estrogen, which can lead to a number of symptoms resembling menopause. According to the authors […]
Read MoreDiabetes Core Update Scientific Sessions 2024
In this special episode recorded live at the American Diabetes Association’s 2024 Scientific Session the hosts of all of ADA’s podcasts – that is Diabetes Care ‘On Air’, DiabetesBio, Diabetes Core Update and Diabetes Day by Day – discuss making podcasts and discuss some of the presentations that they found compelling at the Scientific Sessions. […]
Read MoreRisk of renal complications and death in young and middle-aged Swedes with parental type 1 diabetes: a nation-wide, prospective cohort study
Discussion and conclusions Parents play a critical role in the management of their children’s diabetes, and how they approach disease control can have long-lasting consequences.9 We hypothesized that parental type 1 diabetes may influence the metabolic control in offspring with the same condition, potentially affecting the risk of late complications. In the present study, we […]
Read More‘Grey’s Anatomy’ Star Kate Walsh On Early Cancer Screening, Prevention
Share on PinterestKate Walsh, known for her role on “Grey’s Anatomy,” is Walsh is spreading awareness about the importance of early detection for cancer. Photography Courtesy of GRAIL Kate Walsh, formerly of “Grey’s Anatomy” and “Private Practice,” shares how cancer impacted her life. Both of Walsh’s parents died from cancer, and she survived a cancer […]
Read MoreDiabetes Core Update Special Edition Non-Nutritive Sweeteners Final
In this special episode on Low and No Calorie Sweeteners, our host, Dr. Neil Skolnik will take a deep dive into the randomized evidence about the efficacy of Low and No Calorie Sweeteners. Also discussed will be observational trials on NNS, as well as safety. Finally, there will be a discussion of the World Health […]
Read More