Share on PinterestHealth agencies and experts recommend fluoride in drinking water at low levels (currently 0.7 mg/L in the U.S.) to promote dental health. LukaTDB/Getty Images HHS Secretary Robert F. Kennedy Jr. called for a ban on fluoridated water in U.S. communities. Emerging evidence shows potential health harms and neurotoxic effects in young children, but […]
Read MoreMonth: May 2025
Diabetes Core Update June 2024
Diabetes Core Update – June 2024 Diabetes Core Update is a monthly podcast that presents and discusses the latest clinically relevant articles from the American Diabetes Association’s four science and medical journals – Diabetes, Diabetes Care, Clinical Diabetes, and Diabetes Spectrum. Each episode is approximately 25 minutes long and presents 5-6 recently published articles from […]
Read MoreInsulin secretion, sensitivity, and clearance in normoglycemic Black and White adults with parental type 2 diabetes: association with incident dysglycemia
Results Demographic and metabolic variables at baseline A total of 268 adults (145 African American, 123 European American; 193 women, 75 men) who completed baseline assessment of insulin secretion and insulin sensitivity in the POP-ABC study were included in the present analysis (online supplemental figure S1). The participants’ baseline characteristics are shown in table 1. […]
Read More1 Hour of Screen Time at Bedtime Raises Insomnia Risk by 59%
Share on PinterestSpending time on your mobile phone at bedtime can result in poorer-quality sleep and insufficient sleep. MTStock Studio/Getty Images A new Norwegian study finds that one hour of screen time at bedtime results in a 59% higher risk of insomnia and 24 fewer minutes of sleep. The findings indicate that social media use […]
Read MoreA Focus on Triglycerides, Part 1
In this special episode on Residual Risk: A Focus on Triglycerides, our host, Dr. Neil Skolnik will discuss Metabolic Syndrome: A Focus on Triglycerides with Dr. Peter Toth. Dr. Toth is Director of Preventive Cardiology, CGH Medical Center, and an adjunct professor of medicine at Johns Hopkins Medical School. This special episode is supported by an independent […]
Read MoreSerological markers of exocrine pancreatic function are differentially informative for distinguishing individuals progressing to type 1 diabetes
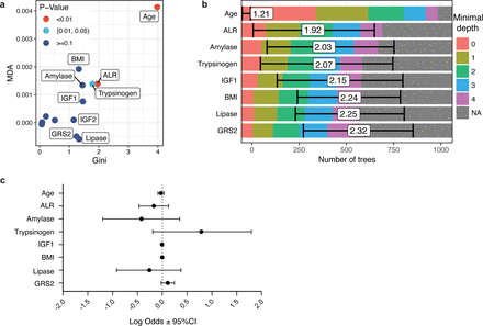
Discussion We used RF modeling to collectively assess seven T1D-implicated serological markers, in combination with AAbs, GRS2, and demographic information, for their utility in classifying study participants according to AAb/T1D status in a cross-sectional cohort. We observed higher GRS2 values, younger age, and reduced lipase levels associated with ≥2AAb+ versus AAb− classification. While speculative, these […]
Read MoreHow a Stage 4 Diagnosis at 38 Saved This Man’s Life
Share on PinterestWilliam Lindley was diagnosed with stage 4 colon cancer at 38 years old. Image Provided by William Lindley Colorectal cancer is on the rise in people under 50 years old. One man shares his journey of being diagnosed at 38 and the importance of regular screenings. Colonoscopies can detect colorectal cancer early and […]
Read MoreDiabetes Core Update July 2024
Diabetes Core Update is a monthly podcast that presents and discusses the latest clinically relevant articles from the American Diabetes Association’s four science and medical journals – Diabetes, Diabetes Care, Clinical Diabetes, and Diabetes Spectrum. Each episode is approximately 25 minutes long and presents 5-6 recently published articles from ADA journals. Intended for practicing physicians […]
Read MoreOutcome evaluation and cost-effectiveness analysis for an integrated multidisciplinary diabetic limb salvage program: a combined observational and simulation study
Discussion This study examined the effectiveness of the DEFINITE Care program by comparing clinical outcomes and healthcare utilization over 1 year with a matched historical control cohort. Additionally, we assessed the program’s long-term cost-effectiveness in managing DFUs in a simulated cohort in Singapore over 20 years. This is the first comprehensive study from an Asian […]
Read MoreRegular Prostate Cancer Screenings Linked to 23% Lower Risk of Death
Share on PinterestA new study found that 1 in 6 males skipped all of their prostate cancer screening appointments, leading to a 45% higher risk of death from the disease. pcess609/Getty Images Men who avoided prostate cancer screening were significantly more likely to die from the disease, according to a large European trial. The reasons […]
Read More